嗨!我是雷蒙。
每個月底,我們都要做團隊 1 on 1 復盤,以前這件事至少花上我半天,因為要打開每個人的任務清單,一筆一筆對,再整理成復盤文檔。
你還得回想:這件事當初是誰提的?後來有沒有做完?結果翻了三個資料庫、群組對話,才拼出一個人上個月到底做了什麼。
這次我打開 Notion,只跟 Notion AI 說了一句:
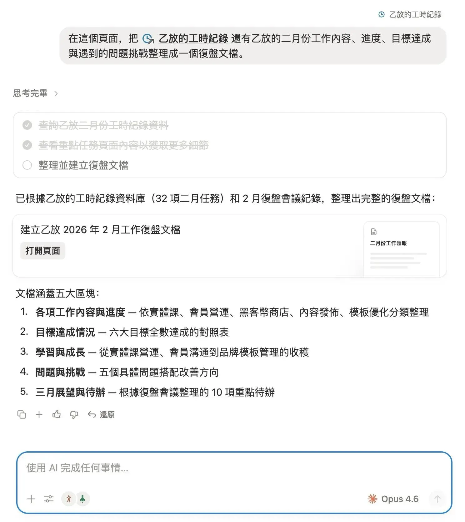
把 Y 的二月工作內容做個彙整,給我一個復盤文檔。
三分鐘,結構清晰,重點都有抓到,一份比我自己寫還完整的文檔就出來了:
- 各項工作內容與進度
- 目標達成情況
- 學習與成長
- 問題與挑戰
- 三月展望與待辦

現在 Notion 是我們整個團隊的中央控制台,只要一個應用,就能直接連結所有的工作專案、知識、資源。
而且 Notion AI 不只是會議功能強大,彙整、建立資料庫,都超方便,尤其今年還推出了 Skill,API 也超友善。

我們團隊每個人的 AI Agent 都能直接整合 Notion,把個人工作連接到團隊的知識文檔。
怎麼使用 Notion 打造團隊資料庫?

只能說慶幸自己從 2021 年離職那年,就有養成一個習慣:做完一件事就花 10 分鐘把它寫下來,建檔、寫成 SOP 文件。
無論是一個業務合作的 SOP、一次社群活動的 Checklist、還是一個新工具的設定步驟,做完就記。
你可能覺得「10 分鐘寫文檔」很浪費時間。但當團隊有人要接手、有人請假、有人離職的時候,這 10 分鐘會幫你省下 10 個小時的教學。
不用把知識庫寫得很複雜,我們主要只分兩種文件:
1. 快查 How-to:教你怎麼完成一件具體的事(如何開發票、如何上架影片、處理退費)

2. 品控 Why:解釋為什麼我們這樣做、價值判斷原則(社群機制、內容標準、報價邏輯)

不需要搞什麼複雜的文件框架。
這兩種涵蓋了九成的工作情境,重點是問題解決向,一看標題就知道是啥,無論是人看還是 AI 讀取。
建立團隊 Wiki 知識庫的好處?

好處有三,從過去到未來:
一、不怕重要人員突然不在
團隊的脆弱性,來自「知識跟著人走」,當那個人請假、生病、離職,一堆流程就卡住。
三月份有團隊夥伴出國一個月,因為他負責的任務的工作流程都寫在 Notion 裡,我們翻開文件,照著走就搞定了。
一人公司能走得長久的關鍵,是把時間花在最高價值的決策和創作上。其他的自動駕駛的任務,都該交給系統和工具。
當然這有個前提:你的個人化文檔越完整、品質越好,在 AI 時代,你就越自由。
二、避免重複踩坑
上次怎麼處理退費的?那個廣告投放的設定步驟是什麼?影片上架的解析度要調多少?有合作夥伴要我們的匯款、發票資訊?
如果每次都要重新摸索一遍,時間成本超級高。寫過一次文檔,下次直接照著走、丟連結,不用五分鐘搞定。
更重要的是,踩過的坑也要記。
我們有一個資料庫叫「問題解決庫」,專門記錄「遇過什麼問題、怎麼解決的」。
新人來了先翻這頁,80% 的常見問題不用再被問第二次,也不必擔心資深工作者,每天服務新人,把自己手上的事情也拖延、搞砸了。
三、AI 時代的自由關鍵
我在三年前開始教學時,說過 AI 的三階段:
Prompt(2024)、知識庫(2025)、Agent(2026)
一開始因為模型弱,你需要下好的提示詞,表現才穩定。
後來當大家都做出一樣的 AI 內容、簡報、資訊圖時,為什麼你能做出差異?
因為你有累積「個人化的知識庫」,讓 AI 學習,變成你品牌的口吻、判斷。這個時期,AI 的威力,取決於你餵給它的「資料品質」。
我們花了幾年,把整間公司的流程、文件、客戶紀錄、內容庫都建在 Notion 裡,這時 AI 整合進來,直接讓 AI 自帶專屬於你公司的大腦。
我可以隨時問它:
- 幫我查,上季跟 A 品牌的合作紀錄和結案進度
- 根據我們的報價邏輯,草擬這一封信件回覆
- 把 Y 二月份的工作整理成復盤文檔,我想評估是否要發獎金
它不是在網路上亂找資料,是從你自己建的系統裡精準截取。
還不只這樣。
除了 Notion AI,再加上 Notion API 足夠完整,我能讓我的 Cladue Code 直接連進我的 Notion。它能讀取團隊資料庫,甚至幫我自動建立頁面和更新進度。
等於我有一個 24 小時待命的 AI 助理,而且它比任何新員工都更了解我們公司的運作方式——而且它讀的是我們五年累積下來的系統。
這個用法聽起來可能有點技術,但重點只有一個:
你今天在 Notion 寫下的每一份文件,都是在替未來的 AI 助理打地基。
更多 Notion AI 的實際應用展示,我會在 3/28 《Notion AI 專案工作流》學員限定的加餐直播裡展示 ⬇️
📍 3/28 直播,我會分享什麼?
- 盤點最新的 Notion AI 功能的關係、邏輯、應用
- 雷蒙的團隊知識庫,AI 真實應用?
- Notion Skills 的使用方法與情境?
- Notion AI Agent 跟 Claude Code、龍蝦的差異?
- Q&A 回答你對 Notion AI 的疑問
直播裡,我會完整展示我們團隊的 Notion 工作區、Notion AI 的實際設定,還有怎麼讓外部 AI 助理透過 API 直接連進你的 Notion。
不是講概念,是直接打開螢幕、實際操作給你看。
如果你現在的狀態是:
- 知道 Notion AI 很強,但不確定自己的工作該怎麼用?
- 已經在用 Notion,但總覺得只用到了十分之一?
這場直播就是為你設計的。
而且,我還為這堂課整理了 Notion AI 應用案例庫,收錄了我實際在用的工作流和設定方式,讓你馬上就能用 ⬇️

🔥 如果你還不是學員,現在購入,能立即學習現有 3+ 小時的課程內容,還能參加 3/28 直播(直播後,就會漲價)

會員討論